系统:Android 大小:19.9M
类型:生活应用 更新:2021-07-22




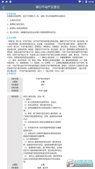
海口不动产云登记平台app是由海口市不动产登记中心推出的手机客户端,这款软件为各位用户提供关于各种不动产的登记的服务,在海口不动产云登记平台app上有相关的服务查询,办理进度查询等等,快来试试吧!
海口不动产云登记平台app为了压缩办理时间,协同交易、不动产、地税等机构的数据与业务协调,对外实现一站式的便民服务平台,对内实现多部门数据采集,部门办事服务的集成,建设以当前我市不动产登记、房屋交易及税收征管等工作衔接水平为基础,加强部门协作联动,强化数据共享利用,简化优化服务流程

用户通过应用程序下载、实名注册、登录App后,可以浏览全省不动产机构发布的最新消息,了解全省不动产大事记,掌握全省不动产最新动态等。
用户在直接预约模块,可以自助依次选择办理地点、选择所需业务类型、选择所需办理业务的时间,预约成功后,即可到指定地点办理不动产登记业务。
用户也可以通过在线受理模块,选择已开放的预审业务类型,填写申请信息,上传相关要件,提交预审材料,审核通过后,申请人可在预约预审模块,选择已通过的预审信息,选择预约时间,到相关登记机构现场提交纸质材料,进行办理。
【高效率】熟悉各办事流程规则,以用户目标为优先,重在效率
【正规办理】在线提交登记材料、专业指南在线指导
【登记保障】标准化流程,登记有保障、随时随地查看办理进度,云端数据互通
1.各类房屋信息都会在平台来提供,最新的房屋政策信息,或者是其它动态都有;
2.全面覆盖在平台里面,用户需要登录平台,才能来查询你要的信息;
3.多种服务功能在线分享,市民在平台可以免费来选择使用。