系统:WinAll 大小:11KB
类型:房屋买卖装修合同 更新:2021-08-19

不少城市推出了优惠房价的楼盘,不过想买到这些楼盘都需要满足条件,当你有条件购买了,还需要注意什么呢?今天给大家带来优惠价房买卖合同样书模板doc文档,里面内容比较详细,可以有效保障双方合法权益!需要的朋友快来下载吧!
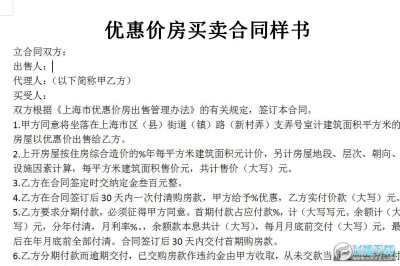
立合同双方:
出售人:
代理人:(以下简称甲乙方)
买受人:
双方根据《上海市优惠价房出售管理办法》的有关规定,签订本合同。
1.甲方同意将坐落在上海市区(县)街道(镇)路(新村弄)支弄号室计建筑面积平方米的房屋以优惠价出售给乙方。
2.上开房屋按住房综合造价的%年每平方米建筑面积元计价,另计房屋地段、层次、朝向、设施因素计算,每平方米建筑面积售价元,共计售价(大写)元。
3.乙方在合同签定时交纳定金叁百元整。
4.乙方在合同签订后30天内一次付清购房款,甲方给予%优惠,乙方实付价款(大写)元。
5.乙方要求分期付款,必须征得甲方同意。首期付款占应付款%,计(大写写元。余额计(大写)元,分年付清,月利率%。,余额款本息共计(大写),每月月底前交付(大写)元,最后在年月底前全部付清。合同签订后30天内交付首期购房款。
6.乙方分期付款而逾期交付,已交购房款作违约金由甲方收取,从未交款当月起向甲方缴付按公房租金标准计价的临时使用费,补交住宅建设债券。预付维修费按已支出的维修费用结算,多退少补。
7.乙方购房款未付清前调离本市、出国定居或去世,由其代理人或继承人付款。如乙方去世又无继承人,房屋由所在地区、县房管局根据《民法典》向法院申请按绝产接管,未付清的购房款由接管单位补交。
8.甲方收到乙方购房款、维修费,在合同签订30天内交割房屋。
9.甲乙双方按规定办理有关手续,交付有关手续费和产权登记费。乙方分期付款则要购房款全部付清后方可取得房屋所有权证。
10.甲乙双方在合同签订后30天内预付住房售后维修费。甲方按住房综合造价多层住宅%(高层住宅%),提取维修费(大写)元,连同乙方按住房综合造价多层住宅%(高层住宅%)预付维修费(大写)元,落实维修单位,负责修理房屋的共用部位和共用设施。
11.上开房屋的基地和园地属国家所有,乙方不得擅自改建或搭建公用部位设施属同幢所有权人共有,乙方保证不侵占使用。
12.乙方保证遵守国家和本市有关土地、私房、建筑管理等的各项法规和规定,按时向提供售后服务和管理的管房单位或组织交纳管理费用。
13.本合同签订之日起生效。乙方履行合同,定金抵付购房款,未履行合同,定金不予返还;甲方不履行合同,定金双倍偿还乙方。
14.本契约一式四份。甲乙双方各执一份,房屋所在地管房部门或组织,房产交易所各执一份存证。
甲方(签章):乙方(签章意:
代表人(签章)
年月立于: