系统:Android 大小:24.4M
类型:手机游戏辅助 更新:2022-02-24



现代战舰免费脚本是一款全自动挂机辅助软件,可以让你持久的获得经验和金条。支持模拟器,手机虚拟机,云手机等设备,让你玩起来毫无压力,无需每天肝游戏就能变强大,快来下载吧。

现代战舰这个手游虽然游戏不是很大但却依然深受很多玩家喜爱,该游戏是一款海战3D海战类游戏,包含多种玩法激烈的PVP对战,可使用大型的航母或是巡洋舰搭配各种武器进行作战总体来说画面还算过得去,比较真实打击感也比较强烈。喜欢海战类型的小伙伴推荐下载。
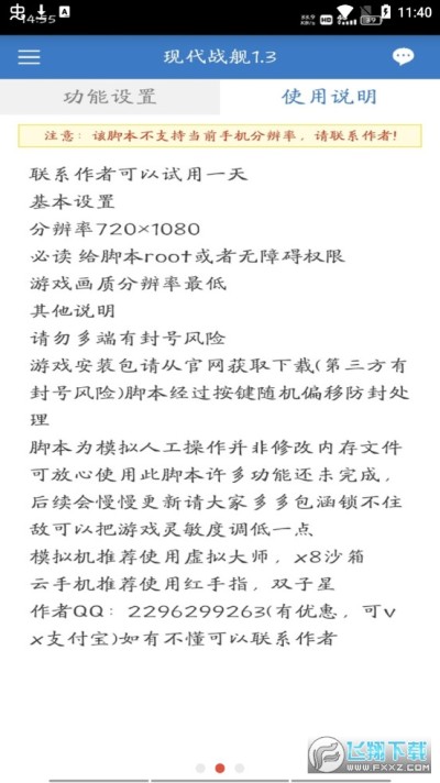
脚本支持【真实手机】【云手机】【PC模拟器】免ROOT,三端挂机 如果是用模拟器挂机,将分辨率设定为720*1280,DPI-320即可,如果是云手机的话可直接上传至云手机后台再安装后运行,更多详细教程下载后在脚本内使用说明里查看。注:脚本预览图为初始版本,新版本可在安装初始版本后自动推送
到最新版本。如需其他游戏流程也可定制脚本
脚本导出功能:您可以一键导出脚本,从而使移动应用程序更易于使用和共享
强大的抓取工具:抓取点和颜色更准确,这对开发人员来说是一个很好的帮助
界面自定义:超级方便,美观的脚本界面自定义功能,因此开发人员无法放下
1.只需运转该软件,按热键,然后让程序自动为您单击它!
2.能够设置间隔时间,还能够设置按钮的点击次数。
3.当您需要反复点击电话屏幕时,能够将其移至电话屏幕以完成操作。
4,不只省去了人工操作的麻烦,并且提高了手机屏幕的运用寿命。