系统:Android 大小:10.6M
类型:手机游戏辅助 更新:2024-05-22





科技守护者1V5是一款游戏辅助神器,它赋予玩家以一敌五的惊人能力。这款工具的功能强大到令人咋舌,使用后会让人感受到前所未有的游戏快感,甚至可能会让你有些害怕,因为它实在是太厉害了。它不仅能为你提供全新的游戏娱乐服务,还汇聚了海量的游戏资源,让你轻松畅享游戏的乐趣。无论你是想要挑战高难度关卡,还是想要体验更多游戏玩法,科技守护者1V5都能满足你的需求,让你在游戏中畅游无阻。

1、修改参数,你可以自定义修改游戏的参数都能为大家游戏带来很好的体验。
2、平台任务,每天可以看到平台提供的各种任务完成之后就可以获取积分。
3、网络加速,还有网络加速服务可以帮助玩家全程不会延迟与卡顿。
4、悬浮模式,还可以开启悬浮模式都可以一边玩游戏一边进行修改。
1、赚取积分,通过平台提供的各种任务赚取积分。
2、经过特别照顾,可以关注最新动态,有机会免费获得50分。
3、刷券,用你账户里的积分一键刷券,20点就可以值20000券。
4、免费积分,为您的账户充值,享受免费积分券服务。
持续更新:随着游戏的更新,为玩家带来更安全的使用方法。
平台任务:每天都有各种任务可供完成,完成后可获得积分。
安全防封:采用多种防封手段,让玩家游戏更轻松。
网络加速:提供网络加速服务,确保游戏过程中不会出现延迟和卡顿现象。
参数修改:玩家可以自定义修改游戏参数,带来更好的游戏体验。
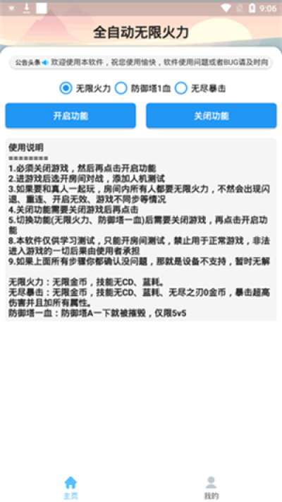
1.必须关闭游戏,然后再点击开启功能
2.进游戏后选开房间对战,添加人机测试
3.如果要和真人一起玩。房间内所有人都要无限火力。不然会出现闪退、重连、开启无效、游戏不同步等情况
4.关闭功能博要关闭游戏后再点击
5.切换功能([无限火力、防脚塔一血)后需要关闭游戏,再点击开启功能
8.本软件仅供学习测试,只能开房闳测试,禁止用于正常游戏,非法进入游戏的一切后果由使用者承担
9.如果上面所有步骤你都确认没问题,那就是设督不支持,暂时无解
无限火力:无限金币,技能无CD、蓝耗
无尽昙击:无限金币,技能无CD、蓝耗、无尽之刃0金币,暴击超高伤害并且加所有属性。
防御塔一血:防御塔A一下就被摧毁,仅限5v5