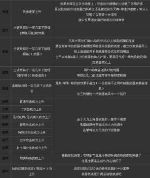
无双大蛇2所有武器属性效果名称对照表 来源: 飞翔小编 2011/12/31 9:12:53 浏览量:2259 无双大蛇2游戏中有很多武器,一把武器上能装8个属性,想更好使用这些属性就必需了解他,下面来看无双大蛇2所有武器属性效果名称对照表
相关攻略 《无双大蛇2终极版》无限模式攻略技巧 《无双大蛇2终极版》无限模式奖杯攻略 《无双大蛇2终极版》无限模式攻略玩法 《无双大蛇2终极版》随XBOX ONE日版同期发售 《无双大蛇2终极版》将于2014年秋季登陆XBO
精彩推荐 sky光遇北觅全物品解锁版 vivo应用商店官方正版 漫蛙manwa2官方正版 奇异社区复活版下载安装2025最新版本 wigglypaint抖动涂鸦软件 樱花校园模拟器海底宫殿最新版 Weverse中文版安卓下载最新版 oppo软件商店官方正版