暗黑破坏神3拍卖行买卖双方具体操作流程
来源: 飞翔小编 2012/5/14 11:54:09 浏览量:567
暴雪对BN账户余额设置了上限,美服是250美金,台服是7500新台币/战网点数。当余额超过上限时,将无法用BN账户收款。
1单位手续费根据币种不同,有不同的收费,美服是1美金,台服标准尚未公布(预计是30新台币/战网点数)。
暴雪对单笔拍卖的一口价设置了下限和上限,美服是1.25 - 250美金,台服是50 - 7500新台币/战网点数。金币为100 - 1000亿。
一旦选定了BN或PP收款方式,随后该笔交易的过程中将无法更改,BN账户的资金无法直接转到PP账户,即不能直接兑现。
由于采用BN收款的综合费率较低,如果你需要频繁的在现金拍卖行购买物品,则建议采用BN收款方式。
BN账户余额是可以间接兑现的。当然是“曲线救国”,转账费也逃不掉。后详。

拍卖所得的BN余额或PP余额,均可在现金拍卖行购买物品,没有区别。
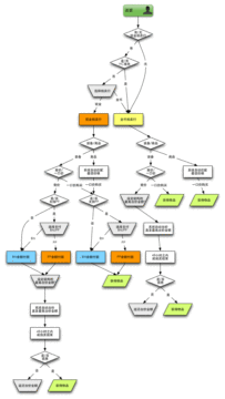
拍卖是匿名进行的。你无法知道买主,也看不到与你竞价的人。
竞价的过程是暗拍,当你购买装备时,你只需设定一个你心理最高价位,然后等到拍卖结束(时间到或者被BO)查看结果。

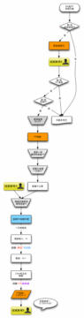
利用BN账户购买,并用PP账户收款实现“转账”
因为D3的拍卖行是匿名进行的,找到自己拍卖的装备是关键。比如利用BO价格的特殊尾数以及装备上的属性等判断。
转移数额为M的资金,转账成本为:0.15M+0.85 当M足够大,尾数可以忽略,可以粗略的认为手续费为15%
如果你频繁在现金拍卖行进行买卖,建议平时选择BN账户操作,以减少不必要的转账成本。当需要兑现时,再通过这种方式一次性兑现。
这种方法是可以规避大量费用的。如果还有同学不明白,那就说的文艺一点,用PP收款是对总收入收转账费(类似营业税),用这里的BN-PP法,是对净收入收转账费(类似所得税)。
