魔兽世界武僧坦克技能介绍
来源: 飞翔小编 2012/8/16 9:22:53 浏览量:3548
1.基本介绍
作为MOP版本的新增职业,武僧也可以选择酒仙天赋来担当坦克的角色,职业特点如下:
(1)皮甲坦:武僧坦装备皮甲,不能装备盾牌,类似熊T,但无法从天赋专精和被动技能中获取额外护甲加成。
(2)双手与双持:武僧既可以使用双手长柄武器和法杖,以及双手双持单手斧、拳套、单手锤和单手剑。类似于之前的DKT,刚开始的DKT也有过双持T的尝试,只不过即使多了一个FM,也不会弥补坑爹的结果(碾压除外)
(3)武僧的输出资源:能量与真气,能量类似于DZ和YD,真气类似于骑士使用技能后获得的圣能,某些技能消耗能量产生真气,某些技能消耗真气不消耗能量,详情后面说明。
(4)拳脚相拼:武僧无法装备盾牌,故无格挡,但有招架和躲闪
(5)职业判定:武僧坦和武僧输出属于近战,公共CD为1S,而治疗武僧属法系,公共CD为1S,且能量条在切换姿态后会变味蓝条
(6)醉拳:武僧坦最独特的被动保持技能,可以使他们受到的一部分伤害变为DOT,使得掉血更为平稳,此技能类似于HS声望崇敬之后的饰品——死缓令。
(7)机动性:拥有翻地滚——类似于法师的闪现(但不能解晕和定身),冲击——ZS的冲锋,魂体双分——SS的恶魔法阵(但传送属读条技能)
2.机制与技能
2.1机制介绍

能量值:酒仙武僧的能量值与DZ和野德类似。能量值有100点上限,目前还没有任何途径可以增加能量值上限,武僧坦有磐牛式可以使能量恢复速度增加30%,基础恢复速度为10.4/S(8-10.4),急速可以增加能量值的恢复速度。武僧坦在PVE中主要的4个产生真气值的技能(贯日击、醉酿投、神鹤引项踢和移花接木)均是消耗40点。
真气值:酒仙武僧的真气类似于骑士的圣能,默认4点上限,但不会在脱战后随着时间而消失,于圣能不同的地方在于,武僧所有消耗真气的技能都是固定值,从1-3点不等。
醉拳:磐牛式形态下在受到物理伤害时可以触发,默认直接受到70%伤害,余下30%变为一个持续10S的DOT(比如受到10W伤害,立刻掉7W血,然后会受到一个3K/S的DOT),效果可叠加,叠加原理类似法师燃火。使用幻灭踢后,会获得一个持续6秒酒醒入定,使醉拳化解提升20%即(受到10W伤害,立刻掉5W血,然后受到一个5K/S的DOT)。使用纯净佳酿可以立刻消除醉拳带来的DOT伤害,另外精通可以提升醉拳的效果。
2.2技能列表
(1)被动技能
转播到腾讯微博

转播到腾讯微博

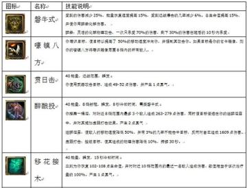
(2)主要技能
转播到腾讯微博

转播到腾讯微博

(3)长冷却时间技能
转播到腾讯微博

(4)其他技能
其他的一些技能,只需注意魂体双分这个,是类似于SS的旧版传送阵,不过传送回去是读条传送,非顺发,在PVE中的武僧T中很少能用上。故不再详细叙述。
