展开

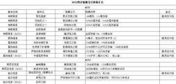
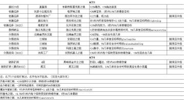
《火炬之光2》眼睛宝石掉落位置及效果

来源: 飞翔小编 2012/10/15 14:10:54 浏览量:5092

  在火炬之光中部分boss的眼睛也是能够当做宝石使用的,而这类宝石是由哪些boss掉落,又有什么作用,以下是眼睛宝石的详细列表。

 

相关攻略
精彩推荐
sky光遇北觅全物品解锁版 vivo应用商店官方正版 漫蛙manwa2官方正版 奇异社区复活版下载安装2025最新版本 wigglypaint抖动涂鸦软件 樱花校园模拟器海底宫殿最新版 Weverse中文版安卓下载最新版 oppo软件商店官方正版
玩家留言
跟帖评论
查看更多评论