《太阁立志传5》各地商人销售物品一览
来源: 飞翔小编 2014/1/9 14:31:29 浏览量:44757
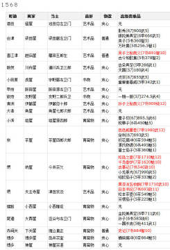
《太阁立志传5》各地商人在会销售不同的物品,其中包含7级贵重品的收集,这里给大家分享下《太阁立志传5》各地商人销售物品。
说明:“童子切(6刀895.5武6)”分别代表“6级,刀剑,价格895贯500文,武力+6”;价格是主角人物与该人关系为满值100时的标价,三心好感并不等于满值,去的时候多带一点钱吧。所有7级的贵重品都会以红色标明。

茶人千宗易:向狮子(5茶360魅1)、北野茄子(5茶328.5魅1)、早船(5茶207魅2)、山井肩冲(5茶193.5魅2)

茶人千宗易:北野茄子(5茶328.5魅1)、早船(5茶207魅2)、山井肩冲(5茶193.5魅2)

茶人千宗易:早船(5茶207魅2)、山井肩冲(5茶193.5魅2)

茶人千宗易:松本茶壶(6茶549魅5)、北野茄子(5茶328.5魅1)、早船(5茶207魅2)、山井肩冲(5茶193.5魅2)

茶人千宗易:北野茄子(5茶328.5魅1)、黑乐钵开(5茶252魅1)、早船(5茶207魅2)、山井肩冲(5茶193.5魅2)

茶人长古川宗仁:珠光小茄子(6茶571.5魅6)、似茄子(5茶360魅1)、北野茄子(5茶328.5魅1)、黑乐钵开(5茶252魅1)、早船(5茶207魅2)、山井肩冲(5茶193.5魅2)
