如龙:维新是一款很不错的日式动作游戏,在游戏中很多玩家不清楚如何发动极,在不同地方发动的方法不一样,下面给大家分享下如龙:维新发动极的方法,有需要的玩家可以参考下。
如龙:维新发动极的方法
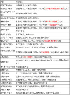
顺序:格斗、一刀、短枪、乱舞
部分极需要习得技能后才能发动。故推荐等级界限突破后再来收集,避免出现因技能未习得,试了好久却用不出来的情况。
如何查看“极”的收集情况?先进游戏菜单,选择“コンプリート”(Complete),里面的“ヒートアクション”(Heat Action)就是“极”啦。
格斗:(红色字体表示参考表下的地图)
