DOTA2法球效果叠加讲解
来源: 飞翔小编 2014/5/8 10:17:35 浏览量:2395
在DOTA2中很多玩家对于法球效果的叠加感到很迷茫,还有一些英雄自带的法球效果会覆盖装备的效果。下面给大家简单讲解DOTA2法球效果叠规律,大家出装备的时候要注意了。

法球是DOTA中独有的一种技能机制,它可以使英雄的普通攻击带有一些特殊效果,一些法球是被动效果,而另一些消耗魔法可以主动施放,但它和普通技能又有所区别,装备带有法球效果,这就使得很多新手往往会搞不清它们互相之间的关系,在用一些自身带法球的英雄时出装备就会显得很迷茫,今天这篇攻略会给大家详细讲述各个法球之间的叠加效果。

DOTA1由干受限于《魔兽争霸》的编辑器原理,法球类的技能会有一些Bug存在,比如湮灭法师在装备黯灭的情况下可以手动攻击被衰老的单位;月之骑士的弹射和编织者的连击虽然在DOTAI中都是被动技能,但其本质是一个法球,所以无法和一些法球装备共存等等,而DOTA2优化了这一点,使其成为了真正的被动技能从而可以和一切法球装备叠加。
而在DOTA2中,技能和装备描述中的“法球效果”统一成了“攻击特效”,但这其实并不完全准确,比如骷髅弓箭手的灼热之箭是攻击特效,不与其他攻击特效叠加,而斯嘉蒂之眼也写明了是攻击特效不与其他攻击特效叠加,那么理论上来说骨弓的火箭和冰眼并不会往加,但实际情况是叠加的,因为灼热之箭在DOTA1中是法球效果而冰眼在远程模式下是攻击特效。同样的,吸血法球在DOTA2巾同样可以和远程英雄的冰眼效果共存,而一些原来在DOTA1中法球和冰眼效果能叠加的远程比如段境神蚀者和魅惑魔女,在DOTA2中反而无法生效。
| 对剑 | 雷锤 | 冰眼 | 吸血 | 毒球 | 暗灭 | 散失 | |
![]() | ![]() | ![]() | ![]() | ![]() | ![]() | ![]() | |
| 对剑 | 叠加 | 叠加 | 叠加 | 叠加 | 叠加 | 叠加 | |
![]() | |||||||
| 雷锤 | 叠加 | 叠加 | 叠加 | 叠加 | 叠加 | 叠加 | |
![]() | |||||||
| 冰眼 | 叠加 | 叠加 | 叠加 | 先获得 先生效 | 先获得 先生效 | 先获得 先生效 | |
![]() | |||||||
| 吸血 | 叠加 | 叠加 | 叠加 | 先获得 先生效 | 先获得 先生效 | 先获得 先生效 | |
![]() | |||||||
| 毒球 | 叠加 | 叠加 | 先获得 先生效 | 先获得 先生效 | 先获得 先生效 | 先获得 先生效 | |
![]() | |||||||
| 暗灭 | 叠加 | 叠加 | 先获得 先生效 | 先获得 先生效 | 先获得 先生效 | 先获得 先生效 | |
![]() | |||||||
| 散失 | 叠加 | 叠加 | 先获得 先生效 | 先获得 先生效 | 先获得 先生效 | 先获得 先生效 | |
![]() |
另外,DOTA2中取消了法球优先级设置,也就是在DOTA1中多种法球装备会因为在物品栏中的摆放位置不同而产生先后关系。漩涡和雷神之锤虽然名义上还是法球效果,但它已经可以与任意攻击特效和法球效果吞加,不过触发的那一下会覆盖掉你当前的法球效果(雷锤与一切法球叠加,在触发闪电时渡盖其他效果)。金箍棒的克敌先机效果在开启时也不再是法球效果了,所以自然也就没了DOTA1中的开启或关闭效果。斯嘉蒂之眼不再区分近战效果和远程效果。散华、夭堂之戟、散夜对剑也不再是法球效果,在DOTA1中也是,也就是和一切法球完美叠加。
综上所述,在DOTA2中,真正的法球类装备只剩下吸血、净魂之刃、黯灭、冰眼四种。而总结起来,DOTA2与DOTA1的法球区别主要有六点:1. DOTA2法球没有装备优先权(DOTA中按物品栏784512,法球效果有先后顺序),而DOTA1完全按法球先后顶序,可以扔下来重新拾取以改变法球效果;2.近战可以完美叠加冰眼与吸血法球;3.大部分英雄自带法球覆盖物品法球(蚂蚁连击效果可以交加所有法球效果);4.冰眼+雷锤+吸血可以完美唇加;5.金箍棒无法被开关,克敌先机不再算作法球;6.关于法球手动和自动的区别。手动法球无法触发雷锤,覆盖除了双刀外的一切法球。自动法球可以触发雷锤,当次攻击触发霄锤,自动法球,不耗魔,无CD.

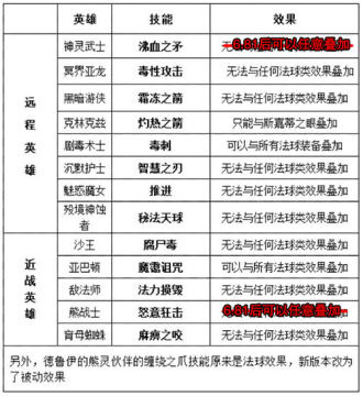
可以发现除了了剧毒术士的毒刺和亚巴顿的魔霭诅咒比较特殊可以和所有法球叠加以外,其他法球类几乎都不能和另一种法球效果共存。因为这两个英雄的法球效果原来在DOTA1中是攻击特效,所以可以和法球叠加。如果你玩近战法球英雄想吸血请出弗拉迪米尔的祭品,因为祭品的吸血是光环效果,远程想吸血只能在出了吸血装备以后依靠开关法球的自动效果来吸血了。

法球装备互相之间的效果很简单,除了在远程英雄手里吸血能和冰眼效果叠加以外,其他效果都不能共存,取其先获得的那一种,比如你先买了净魂之刃后买了斯嘉蒂之眼,那么你的普通攻击就是消魔效果,如果你把净魂之刃丢在地上再检起来,就变成了冰眼效果。
最后强调一点:很多新手可能只是模糊地知道‘法球攻击不吸引小兵仇恨’这个概念,这句话其实只对了一半,因为只有在用能够主动施放的法球技能,同时用手动法球攻击而非右键点击,才能做到不吸引小兵以及塔的仇恨。比如剧毒术士是个远程带法球效果的英雄,但由于他的法球是被动效果只能右键点击别人。所以无论用哪种姿势点人都是会吸引小兵仇恨的。好了,这篇关于DOTA中的法球机制介绍就到这里结束了,希望能让刚入门的新手玩家们有一个清楚的认识和了解。







