《大唐无双2》银卡武将特有技能效果一览
来源: 飞翔小编 2014/6/3 15:08:45 浏览量:556
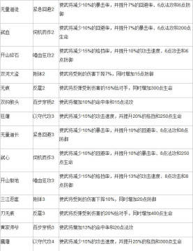
《大唐无双2》打冒险副本,击败怪物会有很大概率掉落对应的武将卡,登录武将卡后,再次在此副本遇到该白名武将后,就可以捕捉了。此外银卡武将特有的某些战斗技能在野外不会出现,只有在冒险副本才会得到,这里给大家分享下《大唐无双2》银卡武将特有技能效果。
《大唐无双2》银卡武将特有技能效果一览:





《大唐无双2》打冒险副本,击败怪物会有很大概率掉落对应的武将卡,登录武将卡后,再次在此副本遇到该白名武将后,就可以捕捉了。此外银卡武将特有的某些战斗技能在野外不会出现,只有在冒险副本才会得到,这里给大家分享下《大唐无双2》银卡武将特有技能效果。
《大唐无双2》银卡武将特有技能效果一览:




