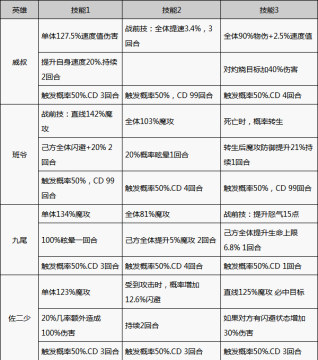
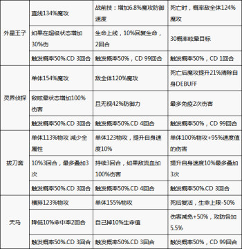
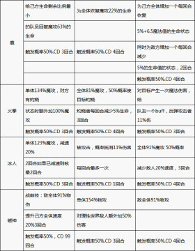
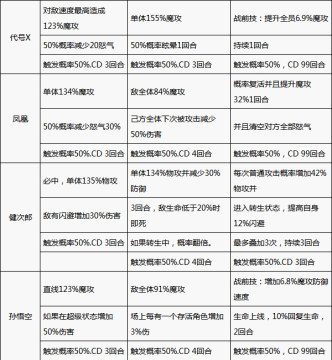
《超级英雄》全橙色英雄技能属性一览 来源: 飞翔小编 2014/6/6 14:14:35 浏览量:1077 在超级英雄游戏中,目前橙色英雄是最强力的。作为游戏中品质最高的英雄,橙色英雄的获得难度也高一些。下面给大家带来目前所有橙色英雄的技能及属性详解。超级英雄橙色英雄技能大全:超级英雄橙色英雄属性大全:
相关攻略 《小小大星球PSV漫威超级英雄版》中文版11月 《迪斯尼无限2.0:漫威超级英雄》预告片欣赏 《超级英雄》限时转盘活动奖励介绍 银河护卫队加入《迪斯尼无限2.0漫威超级英雄 《迪斯尼无限2.0漫威超级英雄》豪华限定版公
精彩推荐 sky光遇北觅全物品解锁版 vivo应用商店官方正版 漫蛙manwa2官方正版 奇异社区复活版下载安装2025最新版本 wigglypaint抖动涂鸦软件 樱花校园模拟器海底宫殿最新版 Weverse中文版安卓下载最新版 oppo软件商店官方正版