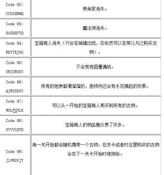
《铲子骑士》作弊码秘籍介绍
来源: 飞翔小编 2014/7/9 16:48:29 浏览量:528
《铲子骑士》是近期一款不错复古像素游戏,玩家如果在游戏中使用作弊码秘籍将会得到更多乐趣,这里给大家分享下《铲子骑士》作弊码秘籍介绍,希望对各位玩家能有所帮助。

《铲子骑士》作弊码秘籍使用方法:游戏中开新存档,姓名里面输入作弊码,输入成功确认后会有提示信息告知你启用了作弊码。





















Code 250: EEHGZSSL在任何表面下刺弹跳,弹跳高度更高,(在下刺地面和敌人的情况下弹跳更高,下刺砖块不会)
多彩铠甲,来尝尝彩虹的味道:
Code 251: TLZYAPLO受到攻击改变铠甲颜色。
Code 252: VBFDBFFG跳跃或受到攻击改变铠甲颜色。
Code 253: PCNIDOFR跳跃改变铠甲颜色。
Code 254: WRCJDOWG跳跃,受到攻击,复活与切换地图场景改变铠甲颜色。这条作弊码看上去上下都无关联:
Code 255: LAHODUHG原野平原过关并拥有一个圣杯。
以下作弊码启动后会装备两个或更多无限次数的古物,其他古物保持原样:
Code 256: HDANEGGJ开始游戏时装备相位之盒与火焰魔杖,无限次数,普通射速。
Code 257: KPJNEPQN开始游戏时装备曲射海锚与穿尘拳套,无限次数,普通射速。
Code 258: CBSKEVWI开始游戏时装备炼金硬币与移动齿轮,无限次数,普通射速。
Code 259: CKWKGLVY开始游戏时装备战争号角与螺旋短剑,无限次数,普通射速。
Code 260: XWKIHBGW开始游戏时装备钓鱼竿与混沌宝珠,无限次数,普通射速。
Code 261: SOMKHFRP开始游戏时装备火焰魔杖,穿尘拳套,相位之盒,曲射海锚,无限次数,普通射速。
Code 262: RJBBHUWP开始游戏时装备穿尘拳套,曲射海锚,炼金硬币,移动齿轮,无限次数,普通射速。
Code 263: VYWAINOS开始游戏时装备炼金硬币,移动齿轮, 战争号角, 螺旋短剑,无限次数,普通射速。
Code 264: GJAFJFDR开始游戏时装备战争号角,螺旋短剑,钓鱼杆,混沌宝珠,无限次数,普通射速。
Code 265: MLPHKHHV开始游戏时装备所有古物,都有无限使用次数,普通射速。Code 266: ZPZDKLYF开始游戏时装备穿尘拳套与相位之盒,无限次数,普通射速。
Code 267: OUMIKOVR开始游戏时装备穿尘拳套与炼金硬币,无限次数,普通射速。
Code 268: MKIDKVFY开始游戏时装备移动齿轮与战争号角,无限次数,普通射速。
Code 269: PUVTLPEV开始游戏时装备战争号角与钓鱼竿,无限次数,普通射速。
Code 270: AGNXPEMB开始游戏时装备相位之盒与混沌宝珠,无限次数,普通射速。
Code 271: CCXZPHJK开始游戏时装备火焰魔杖与穿尘拳套,无限次数,普通射速。Code 272: KZOCPTBL开始游戏时装备曲射海锚与移动齿轮,无限次数,普通射速。
Code 273: BNQYQNHC开始游戏时装备炼金硬币与战争号角,无限次数,普通射速。
Code 274: SDGPRPCI开始游戏时装备螺旋短剑与混沌宝珠,无限次数,普通射速。
Code 275: HWOXRVEF开始游戏时装备火焰魔杖与钓鱼竿,无限次数,普通射速。
以下作弊码会非常明显地改变游戏的方式,将游戏难度变得尤为简单会更为困难:
Code 276: YFZNRZOP铲子骑士与敌人遭受攻击后都会有更强的击退效果。
Code 277: JEKGSNJT超快速铲子攻击。
Code 278: STQQTXVX隐身,尖刺/陷坑不会对你造成伤害,超快速铲子攻击,超级跳模式。 常规移动变成奔跑模式,开始游戏时装备所有古物(圣杯除外),有古物都具有无限次数和高射速,并且宝物会如磁石般被你吸附。
Code 279: TVSVUEIO在上一条作弊码的基础上,继续添加铲子骑士身形巨大,跳跃变色,呼吸泡泡模式,可以在任意地面下刺弹跳,身上有10000金币,解锁所有的护甲,铲子能力,古物,圣杯,生命值,魔法值,并且关卡完成至命运之塔:入口。
Code 280: GNUCVKND亮蓝色铠甲,装备无限次数的混沌宝珠,能够超级跳。
Code 281: EKJOVNLF红色铠甲,装备无限次数的火焰魔杖。
Code 282: XIZIWMUK紫色铠甲,装备无限次数的战争号角,快速移动,但是地面会如冰面一样摩擦力较小。
Code 283: MNWAWWDZ华丽铠甲,装备无限次数的炼金硬币。
Code 284: YCHMXBAD红紫色铠甲,装备无限次数的穿尘拳套,快速移动,但是会遭受4倍伤害。
Code 285: CRQHXNWO灰紫色铠甲.开始二周目游戏。快速移动,被一击即死。
Code 286: ALRLXUQC红黄色铠甲.装备无限次数的相位之盒,快速移动,被一击即死。
Code 287: JRJEYIBG敌人有4倍攻击力。Code 288: HZWOYMNU死后失去所有金钱(可以复活后去取回)。(不清楚与作弊码101有什么区别)
Code 289: OWHFYQTW开始游戏时宝箱商人售卖所有古物。
Code 290: UPSOYSRA与作弊码289相同?
Code 291: HSDGYZMT开始游戏随机装备一件古物和铠甲,铠甲颜色随机,且在场景切换后变更颜色。
Code 292: QJNDZPDZ开始游戏随机装备一件古物和铠甲,铠甲颜色随机,且在场景切换后变更颜色。
Code 293: NMHOALKO超快移动速度,但需要先加速。Code 294: GEQGAROE巨大版铲子骑士,4倍大小的身形。
Code 295: PNXPAVYY开始游戏时有10000金币,魔法师与宝箱商人消失。
Code 296: RXYABXTA提升移动速度且地面摩擦力极小。(就像在冰面上奔跑)
Code 297: FBRVCJUV死后掉落全部的金钱(感觉见了很多次了)。
Code 298: HBWNCLBP坠落深渊与触碰地刺都不会死亡,没有复活点。
Code 299: QXXFCRCA开始游戏时装备无限次数,高射速的火焰魔杖。并且处于隐身状态。


