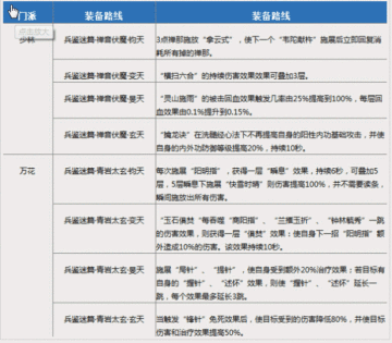
《剑网3》各门派技能附魔属性一览 来源: 飞翔小编 2014/7/21 11:38:31 浏览量:713 剑网3在今天维护后,推出了附魔一说,玩家登陆游戏即可前往信使处领取本门“兵鉴迷篇”,将此物附于武器之上,即可改变原有的招式效果。由于此类迷篇过于强大,仅限于在武林秘境、帮会领地及试炼之地内使用,具体效果如下:
相关攻略 暖暖环游世界剑网3套装图鉴欣赏 《剑网3》2014年11月10日更新维护公告 双11 剑网3双11促销活动详解 全民狂欢购物节来临 《剑网3》赤兔马捕捉攻略详解 《剑网3》2014年11月3日更新维护公告一览
精彩推荐 sky光遇北觅全物品解锁版 vivo应用商店官方正版 漫蛙manwa2官方正版 奇异社区复活版下载安装2025最新版本 wigglypaint抖动涂鸦软件 樱花校园模拟器海底宫殿最新版 Weverse中文版安卓下载最新版 oppo软件商店官方正版