魔兽世界6.0坐骑收集手册 掉落大全
来源: 飞翔小编 2014/10/29 14:32:44 浏览量:4714
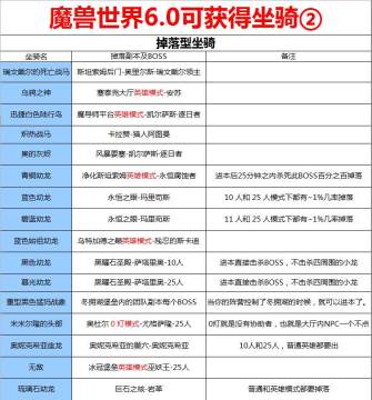
魔兽世界中有很多坐骑控玩家,这里就给大家分享一个6.0所有坐骑的列表,各位玩家能很方便的查询所有坐骑。

(表1)
(表2)
下载表格之后点击这个地方就是切换页了,表格内容是按照收集手册编写加以更改凑成的 因为所有东西都是由我一个人编写,所有难免有出错的地方 欢迎大家来指正放心,我G点很低的。

(表格部分预览)
(表格部分预览)
完整表格下载地址:http://pan.baidu.com/s/1eQiqWl8
忘了啰嗦一句,这个坐骑手册我没有写卡牌坐骑和绝版的能在黑市买到的坐骑,因为我自身觉得能在黑市买坐骑的毕竟是少数,卡牌的更是少之又少,圣骑士术士等职业坐骑的我也没有写,以及白银日常圣骑士可以多拿的一个马的坐骑,在这里声明一下。
以上就是魔兽世界6.0坐骑掉落大全表,希望对各位玩家有帮助,想要了解更多游戏资讯,请关注飞翔游戏网。
