剑与家园乌鲁纳尔格怎么样 剑与家园乌鲁纳尔格技能加点装备攻略
来源: 飞翔小编 2019/1/15 10:37:39 浏览量:790
《剑与家园》是一款策略类的游戏,而游戏中乌鲁纳尔格作为巫妖族的标志英雄,其经典的骷髅海战术,相信大家都遇到过,现在跟随小编一起来了解一下,这位巫妖族的不朽尸王。
游戏简介

- 应用名称:剑与家园手游1.26.30最新版 下载地址:https://m.fxxz.com/f/264056
英雄简介

灵魂收割者-乌鲁纳尔格
外边酷似死神,内心却无比空洞,依靠吸取尸骸骷髅的灵魂来打发自己的空虚。
传言乌鲁纳尔格从前是一名国王,他试图获得永生,醉心黑魔法。为此他汲取了至亲的灵魂,也堕入了更深的深渊中,肉体也渐渐不能承受日益强大的黑魔法,被一点点吞噬殆尽,只剩下一幅白骨,在巫妖族中获得了不朽尸王的称号。

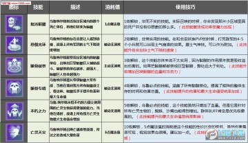
乌鲁纳尔格有两个群体加持的BUFF,都是针对矩阵里的亡灵生物的,由于亡灵生物没有士气崩溃,所以在PVP战斗中,拖得越久就越对巫妖族有力。
英雄天赋:

兵种搭配:
乌鲁纳尔格的技能大多都是为了小骷髅为服务的。复活骷髅,骸骨献祭,骸骨专精都能更好的相互作用及发挥。

PVE战斗时,如果遇到有AOE能力的野怪,就把第一矩阵的骷髅兵换成沙蝎。骷髅兵主要针对单体输出比较强的单位,尤其是火枪这种。
PVP中,由于被动恐惧光环的存在,加上高阶的骷髅,可以轻松击溃敌军的士气,在对面人族的时候有奇效。
天赋选择:

流派一、召唤流
也是乌鲁纳尔格的主流玩法,复活骷髅和骸骨献祭可改变骷髅的形态,面对AOE能力较弱的队伍,召唤骷髅海就能给敌人造成很大的难题。也可化身高阶骷髅,高额的血量和客观的伤害足以应对各种情况。(复活骷髅:骸骨献祭=1:1)
流派二、BUFF流
乌鲁纳尔格的恐惧光环可以降低敌方的士气,骸骨专精强化了骷髅单位的作战能力,再通过不朽之力进一步强化血量。(恐惧光环:骸骨专精:不朽之力=1:2:2)

相信大家在看完小编的介绍后,对于乌鲁纳尔格的技能及玩法也有了一定的了解,合理发挥他的技能,能让敌人感受到巫妖族的恐怖,更多玩法等你来体验,赶快下载吧!
