系统:Android 大小:806KB
类型:手机游戏辅助 更新:2021-10-11



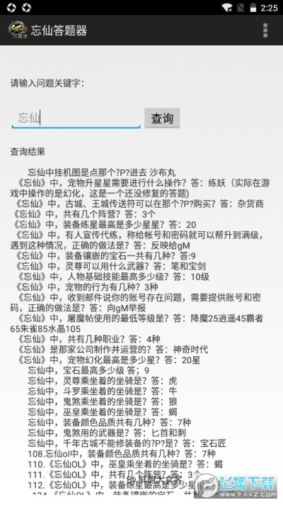
忘仙答题器2021最新版是款专为喜欢玩忘仙并且需要答题的朋友们带来的推荐工具,开启之后用户们就能快速开启我们的手机工具,自动答题和超多功能也是让大家选择。喜欢这类工具的朋友不妨速速下载吧
忘仙答题器app是一款最近很多人都在用的手机游戏工具软件,此软件专为忘仙游戏打造的,忘仙游戏中有什么不懂的问题,想知道的一些游戏细节,都可以来此平台上直接搜索关键词,就能全部获知哦。如果你有需要的话,不妨来007游戏网下载此软件吧。

第一最重要的是时间了,同样是答题,你回答的速度越快就越在前面,答题时间越长排名越高,答错一题,那错的题时间清零!当然这些都是需要你的网速好,同时对这个游戏了解的更加深,有答题器的朋友就赶快用上!
1、首先打开修改器,再进入游戏。
2、点击修改器浮标切换到修改器界面,在输入框中输入你想修改的游戏属性值(钻石/资源/血量/得分/力量…)的当前值;
3、点击“搜索”按钮,搜索完成时会显示搜索结果;
4、点击“继续搜索”返回游戏,玩一会儿,等到游戏中的属性值变化后再进入到修改器中;
5、输入变化后的数值进一步搜索;
6、如果搜索结果较多,继续第3步;
7、当搜索结果较少(少于20个结果)时,就可以尝试对搜索出来的数据进行单独修改或者批量修改