系统:Android 大小:677.9M
类型:回合制 更新:2025-12-18




如何在安卓设备上畅玩奥特曼王者传奇最新版?该游戏支持安卓设备,文件大小适中。它玩法丰富,如搜集卡牌养成、自由策略战斗等。快来下载,开启你的奇幻冒险之旅,与奥特曼一起保卫家园吧!
2026暑期档最新大作!奥特曼正版手游《奥特曼王者传奇》现已开放。游戏将赋予你拯救世界的神圣使命,你以平凡者身份,通过神奇的卡包将宇宙知名的奥特曼和怪兽们逐一召唤到身边,与强大的黑暗势力战斗,解锁神秘剧情,书写属于你的奇幻冒险故事。故事发生在一个需要英雄的时代,光明与希望能否能够重新莅临这个世界,故事的结局将由你书写!

经典回忆-王者归来
童年的记忆,迪迦、赛罗、贝利亚、雷欧等再次齐聚地球!正版授权,重现昔日场景,点燃英雄梦想。
颠覆传统-传奇战斗
超自由的策略玩法,指尖上的惊天大战,彻底摆脱手游无脑回合玩法束缚,100%自主掌控战斗节奏。
守护之战-奥特出击
史上超强的奥特曼集结,为了守护人类而战,新生还是毁灭?地球的未来交到你手中。
离线挂机-伴你冲锋
轻松又刺激,离线能挂机,躺着也能打小怪兽,体验不一样的游戏享受。
消灭怪兽,保卫家园。
全时玩法,乐趣不断。
全员集结,正义冲击。
一、新手成长资源获取:金币篇
海量的游戏资源虽然十分丰厚,但还不足以成为高玩,我们需要不断的去争取成长资源,下面我就为大家介绍一下金币的获取攻略。
【主线地图】
刷图是获取金币的重要途径,无论是普通关卡和精英关卡,都能为大家提供不错的金币收益。虽然每个关卡的金币奖励不多,但毕竟那么多关卡,积少成多成就大富翁也是没问题的。

【挑战副本】
挑战模式里面的不少副本有丰厚的金币奖励,幻境试炼副本里面的魔之宝库是专门用来打金币的,伤害越高金币奖励也就越多,累计伤害也有相应的奖励。无限领域、奥特角斗场等副本也有金币奖励,能不能拿到就凭大家的本事了。

【钻石购买】
钻石可以购买金币,当体力用完刷不了地图或者副本或者继续金币的时候,可以用钻石购买金币,而且每日任务栏里面对购买金币有经验奖励。

【回收系统】
在回收系统中,出售英雄或者装备都可以获得金币,获得的金币多少是看品质的,如果要出售高品质的装备或者英雄还是要斟酌斟酌的,不能太冲动。
【活动】
活动如签到、登陆还有等级奖励能够拿到不少的金币奖励,大家好好参加活动就可以获取不错的金币奖励。
【任务】
在任务系统中,有些任务是可以获得额外的金币奖励的,大家平时可以多去任务栏看看。

二、新手成长资源获取:钻石篇
玩家在进行游戏时,系统会送出巨量奖励,也就是我们在游戏中需要用到的游戏资源,包括钻石、金币、经验胶囊等。许多新手玩家可能对成长资源的获取相当迷茫,现在就让小编为大家介绍一下钻石的获取方法。
【主线地图】
在主线地图里面,每个章节过关获得的星数达到一定的数量,就能够获得宝箱了,就是在图里面左下角的那三个宝箱了,普通关卡和精英关卡都有,宝箱里面有进化石、金币和钻石奖励。
【任务系统】
完成任务系统里面的一些主线任务和成就任务,就有丰厚的钻石奖励,平时如果没有钻石了不妨来这里多看看,看哪些任务可以获得钻石。

【挑战副本】
挑战副本里面,世界boss伤害排名靠前的有钻石奖励,元素结界过关了也有机会获得钻石。
【竞技场奖励】
在竞技场中,如果达到一定的段位,便有相应的段位钻石奖励,段位越高的话钻石奖励也就越多,每日和每周也有累计奖励。

【系统活动】
主界面左上角那个活动,里面的每日签到、等级礼包、缘分联欢这些活动可以领取礼包、钻石。

人物档案详细介绍
希卡利——后排辅助,活跃在“宇宙科学技术局”的科学家。在打败安培拉星人后返回光之国,现成为奥特兄弟的一员。

【基本信息】

【技能简介】

【缘分羁绊】

希卡利在前期还是非常容易获得的,技能包含回血、控制、闪避、伤害,缘分羁绊相关英雄获取难度不算太难,在小编看来是个良好的辅助英雄,小伙伴们可以在游戏中自己感受下。
利布特——前排坦克,是“银河救援队”的一员,负责保护和拯救需要帮助的无辜受害者。胳膊和腿上附有特殊的“G水晶”。利布特奥特曼有着自己独特的战斗技巧。

【基本信息】

【技能简介】

【缘分羁绊】

利布特的缘分羁绊加成以及拥有着超多护盾、回血等技能就决定他是一个优秀的前排坦克,相比同级防御型英雄,小编还是觉得利布特更加出色。
魔格巴萨——中排辅助,是由玛伽大蛇的祸魂与地球的风元素结合后而诞生的魔王兽。

【基本信息】

【技能简介】

【缘分羁绊】

尼奥斯——中排辅助,M78星云的战士,是奥特宇宙警备队中勇士司令部的成员

【基本信息】

【技能简介】

【缘分羁绊】

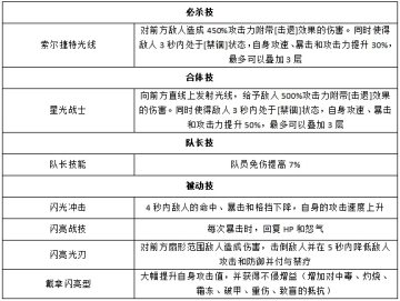
戴拿闪亮型——前排攻击,是戴拿的基础形态,力量和速度平衡,同时掌握着大量的光线技能。

【基本信息】

【技能简介】

【缘分羁绊】

魔格大蛇——前排坦克,从怪兽银河飞来,出现在太古时期的地球,是魔王兽的顶点,被称为大魔王兽。

【基本信息】

【技能简介】

【缘分羁绊】

支持( 0 ) 盖楼(回复)
支持( 0 ) 盖楼(回复)
支持( 0 ) 盖楼(回复)
支持( 0 ) 盖楼(回复)
支持( 0 ) 盖楼(回复)